用户是江苏省高新技术企业,产品涉及电子、信息、汽车、摩托车、电动工具等多个行业,与14所以及多家军工企业做产品配套。质量稳定,受到了广大顾客的一致好评,多次被最终用户评为“优秀供配企业”和“优秀供方”
1. 当前进料报检在ERP中执行,通过邮件下达任务。现场的各类检验均为纸质,现场管控难,易出现漏检、错检。数据无法分析,追溯难度大
2. 现场异常管理不及时,不合格品评审时效低,废品统计滞后,可能错漏
3. 内审外审的管理邮件化,不符合项的闭环跟踪效率低,难以统计分析
4. 质量指标手工统计制作,费时费力,质量损失无法从财务处便捷获取
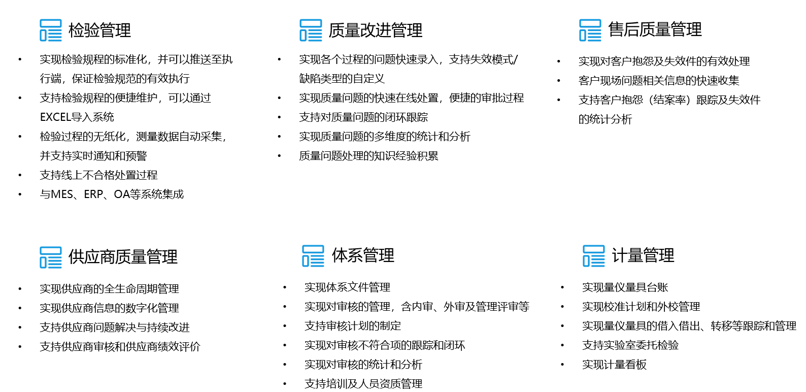
系统通过整体规划分布实施的策略执行,实现检测数据的自动采集,SPC统计分析及过程能力监控管理,质量问题快速处理,并涵盖了质量审核,供应商质量管理等质量体系内容。实现基于检验工单驱动的检测与质控的数字化管理,打通全厂的质量过程管理,实现质量管理的全面提升。
1. 以数字化、自动化的测量检验,大幅提高质量检验的效率
2. 全方位支持质量问题的快速反应、有效改善、及时闭环
3. 问题解决周期缩短近45%,帮助提高产品质量稳定性,降低质量损失
4. 帮助进行质量问题的追溯,实现质量的可追溯性管理与应用
5. 实现实时、多维度的质量综合分析,快速了解企业整体质量情况


